喜讯¦传媒学院学子在四川省高校国家安全知识暨宣传作品竞赛中获奖
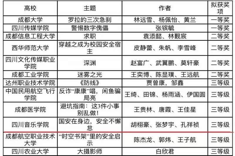
近日,四川省教育厅、四川省国安厅、共青团四川省委联合发布《关于公布四川省高校学生国家安全知识暨宣传作品竞赛结果的通知》,我校在宣传作品竞赛短视频赛道中表现突出,由传媒学院罗娜老师指导,胡栩豪、张梦宇、孔祥祯同学创作的作品《国安在身边,安全不懈怠》荣获三等奖。
该作品以大学生独特视角,巧妙运用动画、特效等多种形式,结合生动案例与趣味转场,将“国家安全始于身边”的主题阐述得引人入胜、发人深省。其创新的表达方式和扎实的内容策划,充分展现了我院学子心系家国的情怀与出色的创作能力。此次获奖不仅是对同学们专业技能的肯定,更是对传媒学院持续深化国家安全教育的生动印证。
本次竞赛由四川省教育厅、四川省国家安全厅、共青团四川省委三家省级单位联合主办。这一高规格的主办阵容体现了活动的重要性,其根本目的在于推动总体国家安全观在高校学生中“走深走实”,鼓励学子们主动学习国家安全知识、提升安全素养,从而筑牢国家安全的青年防线。

武侯校区
地址:成都市新生路6号
邮编:610021
电话:028-85430202
传真:028-85430722
新都校区
地址:成都市新都区蜀龙大道中段620号
邮编:610500
电话:028-89390026
临空校区
地址:资阳市雁江区资州大道777号
电话:028-83436048
招生电话:028-85430270 / 85430022
研究生招生咨询电话:028-85430277
艺术考级咨询电话:028-85490737
13060008118
